
Especialistas em desenvolvimento de projetos CAD personalizados
Transformamos suas ideias em projetos detalhados e funcionais
Transforme seus projetos com precisão e inovação
Conheça as vantagens exclusivas dos nossos serviços CAD e como eles podem impulsionar seu negócio.
Projetos CAD personalizados
Desenvolvemos projetos detalhados em CAD que atendem às suas necessidades, garantindo qualidade e eficiência em cada etapa.
Consultoria especializada
Nossa equipe oferece suporte técnico e orientações para otimizar seus processos de design e prototipagem.
Protótipos funcionais
Criamos protótipos precisos que permitem validar suas ideias e acelerar o desenvolvimento de produtos.
Soluções avançadas em design CAD personalizado
Conheça os principais serviços que oferecemos

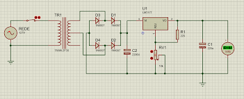
Projetos Eletrônicos
Desenvolvemos esquemas elétricos detalhados e precisos
Transformando Idéias
Transformamos rascunhos em modelos tridimensionais realistas.
Prototipagem
Acompanhamento de protótipos funcionais para testes e validação.
Consultoria Técnica
Assessoria especializada para otimizar seus projetos CAD
Suporte Contínuo
Acompanhamento e manutenção para garantir resultados duradouros
Soluções CAD personalizadas para suas necessidades
Conheça nossos projetos destacados, resultado de inovação e precisão técnica em CAD.

Esquematização Eletrônica Avançada
Automação e Nacionalização

Desenvolvimento de Protótipos Rápidos
Modelagem 3D para Visualização do Projeto
Plantas Elétricas Detalhadas
Projeto de Painéis
Consultoria em Sistemas CAD
Suporte Técnico
Roberto Lima
Engenheiro de Projetos
A Cadmec Informática transformou nossas ideias em projetos precisos e funcionais, superando todas as expectativas.
Projetos CAD que vão do conceito ao protótipo final
Encontre aqui nossos contatos para orçamentos e suporte especializado.
